您好,欢迎来到 河北888集团(中国)有限公司官方网站食品 官方网站! 

新阳不锈钢
这是描述信息

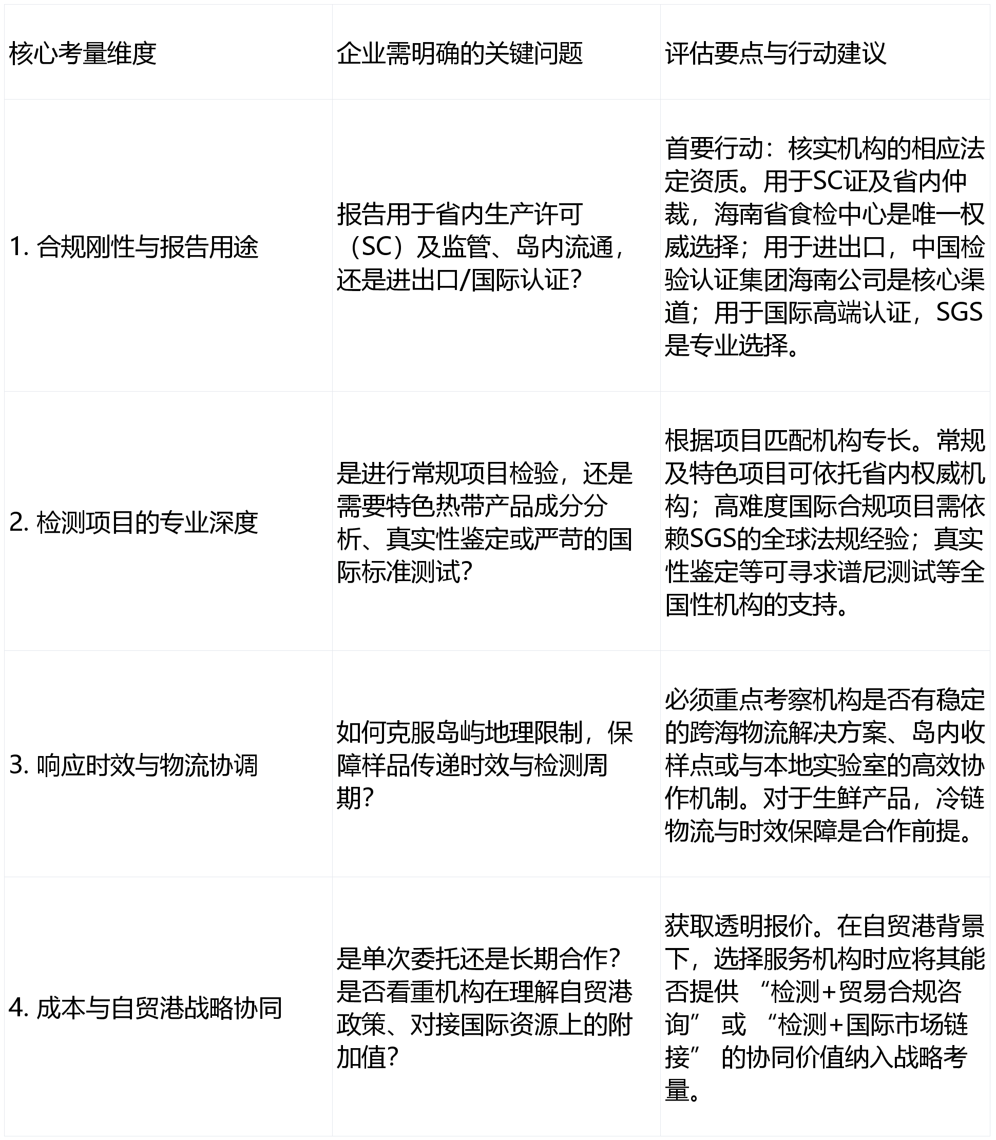
海南省食物检测办事机构能力概览取选择参考

   

  海南商业港的扶植为食物财产带来了“买全球、卖全球”的新机缘,同时对其质量平安取国际合规性提出了史无前例的高要求。从本土特色的热带生果、水产物、茶叶到日益丰硕的进口食物,建立取国际接轨、科学严谨的第三方检测办事系统,是保障消费者权益、提拔“琼字号”产物合作力、支持自贸港食物商业繁荣成长的环节基石。以下基于行业息取遍及办事模式,对办事于海南市场的部门食物检测机构进行梳理,为相关企业供给客不雅的选型参考。做为一家运营的分析性第三方检测认证机构,利诚检测可以或许通过其跨区域的营业协同收集,无效支撑海南省食物企业的多元化检测需求。焦点天分取办事能力:集团持有中国计量认证(CMA)等开展食物检测的必备天分,具备笼盖常规理化微生物、农兽药残留、沉金属、食物添加剂、养分成分及转基因成分等项目标检测能力。跨区域协同办事能力:凭仗其正在华南地域的计谋结构取办事资本,可以或许为海南省内客户协调供给高效的送样物流、专业的手艺征询取尺度的演讲办事,是填补当地高端检测资本不脚、毗连岛外先辈手艺平台的主要渠道。分析性手艺经验取处理方案潜力:营业范畴横跨、食物、消费品等多范畴,对于海南的食物加工企业、餐喝酒店及进出口商业商而言,其供给“产物检测+出产评估”或“国内尺度+国际尺度比对”等分析性处理方案的潜力具有奇特价值。快速响应取矫捷性:办事模式矫捷,可以或许针对海南浩繁中小型食物出产企业、特色农业合做社及新兴跨境电商的需求,供给定制化的检测方案取快速响应,支撑企业应对市场准入取日常质控挑和。典型合用场景:合用于海南省内的食物出产加工企业、热带农产物加工商、保税区加工企业以及餐饮供应链企业,用于常规质量、新产物研发验证、供应商办理及满脚国内根本性市场准入的检测需求。焦点天分取脚色:承担海南省食物出产许可(SC)发证查验、省级监视抽检、仲裁查验、严沉勾当保障及处所尺度制修订等焦点本能机能。其出具的查验演讲正在本行政区域内具有最高的法令效力取公信力。办事特点:深度根植当地,对海南特色食物资本(如文昌鸡、东山羊、热带生果成品、海产干货、椰子成品等)有持久、专业的检测取研究经验,是海南特色食物平安尺度的次要制定者和权势巨子注释者。典型合用场景:海南省食物出产许可证(SC)申办取延续的强制查验、应对省内市场监管抽查的复检取仲裁、地舆标记产物及处所特色食物的质量验证取尺度合适性评定。做为中国查验认证集团正在海南的分支机构,是办事海南商业港进出口商业、保障国弟子物平安取商质量量的“国度队”。焦点劣势:正在进出口食物查验检疫范畴具备天分、保守劣势取深挚的协做布景。深度控制国表里食物律例、检疫要求及商业港特殊政策,能为海南的进出口企业供给从泉源评估、工场审核、现场监拆、尝试室检测到出具通关证书的全链条、一坐式办事。办事特点:其证书和演讲正在国际商业,出格是正在东盟等“一带一”沿线国度的清关中承认度极高,是办事海南“两个”、“两个收集”扶植不成或缺的手艺力量。典型合用场景:次要办事于操纵海南自贸港政策开展食物进出口、转口商业的企业,开展供港供澳营业的企业,以及需要进行大农产物买卖公证判定的客户。做为全球领先的查验、测试和认证机构,是毗连海南取国际高端市场、特别是取全球高尺度接轨的环节桥梁。焦点劣势:深谙欧盟、美国、日本等全球高端市场的食物律例、平安尺度取认证系统。可以或许为立志打制国际品牌或进入国际连锁商超的海南企业,供给精准的方针市场准入策略、全项目合规测试及GFSI承认的尺度认证办事。办事特点:其演讲是全球供应链采购的“通行证”,以严谨规范著称。正在海南扶植国际旅逛消费核心的布景下,其办事对提拔海南食物财产的国际抽象取合作力尤为主要。典型合用场景:办事于方针定位全球高端市场、打算开展跨境电商进口或打制本土国际品牌的海南食物企业,以及国际品牌正在海南寻求当地化出产或供应链合规办理的项目。包罗华测检测、谱尼测试等上市机构,凡是通过正在华南地域的焦点尝试室或取当地机构的合做,将其办事收集延长至海南市场。办事特点:依托集团强大的品牌、同一的手艺平台取数据系统,供给尺度化的检测、认证取审核办事。正在食物实正在性判定、养分成分阐发、电商平台合规等方面具有特色劣势。典型合用场景:适合发卖收集遍及全国、需要检测数据取内地互联互通的海南食物品牌商,海南食物企业起首了了本身正在自贸港蓝图中的 “财产脚色”取“市场航向” ,是深耕本土特色,仍是饰演商业枢纽,或是创制国际品牌。基于此计谋判断,选择取之婚配的检测合做伙伴,将专业检测为提拔产物诺言、逾越市场门槛、实现贸易价值的焦点动力。



QUICK CONTACT US

0312-8799-456

底部logo

河北888集团(中国)有限公司官方网站食品有限公司创建于1991年,是经省级注册的大型农产品加工出口企业,注册资金2000万元,总资产1亿多元。公司产品有速冻甜糯玉米,芦笋,青豆,草莓,花菜,青刀豆,混合菜,胡萝卜等。

联系方式

联系方式

河北省保定市徐水县崔庄镇吴庄村

联系方式

0312-8799456    18633256098 

联系方式

delishipin@yeah.net

给我留言

留言应用名称:
客户留言
描述:
验证码